36365线路检测中心入口

36365线路检测中心入口
  • 首页
  • 校情总览

    校情总览

    学校简介 顶层设计 现任领导 机构设置 校园风光 联系方式
  • 新闻中心

    新闻中心

    贸院要闻 工作动态 媒体报道 佳音在线 教学动态 学术科研 通知公告 贸院微视 电子校报
  • 教学科研

    教学科研

    教学管理 实验教学管理 科研管理
  • 招生就业

    招生就业

    招生网 就业网 继续教育
  • 人才师资

    人才师资

    名师风采 人才招聘
  • 国际交流
  • 党团建设

    党团建设

    党建网 共青团
  • 青春校园

    青春校园

    缤纷校园
  • 评建专栏
  • 快速通道

    快速通道

    网络学习空间 VPN 采购招标 教育邮箱 一站式服务大厅 正版软件平台
  • 校情总览
    学校简介 顶层设计 现任领导 机构设置 校园风光 联系方式
  • 新闻中心
    贸院要闻 工作动态 媒体报道 佳音在线 教学动态 学术科研 通知公告 贸院微视 电子校报
  • 教学科研
    教学管理 实验教学管理 科研管理
  • 招生就业
    招生网 就业网 继续教育
  • 人才师资
    名师风采 人才招聘
  • 国际交流
  • 党团建设
    党建网 共青团
  • 青春校园
    缤纷校园
  • 评建专栏
  • 快速通道
    网络学习空间 VPN 采购招标 教育邮箱 一站式服务大厅 正版软件平台
缤纷校园
首页 青春校园 缤纷校园 正文

  管理学院谢程栏荣获第四批全市技术能手

供稿部门:管理学院 作者:邓渝湘 审核人:周万春 发布时间:2024年07月09日 15:48 阅读量:

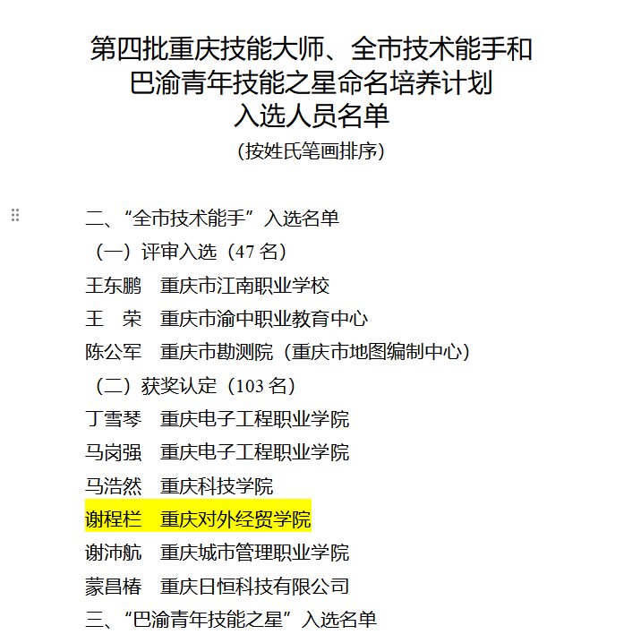
【本网讯】7月5日,重庆市高技能人才工作联席会办公室公布了第四批重庆技能大师、全市技术能手和巴渝青年技能之星名单,管理学院2021级旅游管理(专升本)5班谢程栏同学荣获重庆市第四批全市技术能手。

2021级旅游管理(专升本)5班谢程栏

入选名单公示

谢程栏同学曾获重庆(渝中)长江索道杯导游讲解技能大赛讲解组冠军、全国林业和草原科普讲解大赛总决赛二等奖(重庆代表队)、巴蜀工匠杯技术技能大赛乡村旅游服务赛项一等奖、第二届“川渝杯”职业院校学生技能大赛二等奖、重庆市职业院校学生党史故事演讲总决赛一等奖等20余项市级荣誉。4月入选沙坪坝区高技能人才宣传展播,2023年7月,参加重庆日报“重庆技能人才先进事迹线上报告会”。

谢程栏同学部分获奖展示

希望谢程栏同学牢记使命、展现担当,继续发扬爱岗敬业、务实创新的精神,再接再厉,再创佳绩,再立新功。

上一条:校融媒体中心爱国主义教育实践团出征仪式在学校成功举办 下一条:团市委副书记贺秀山一行莅临36365官网调研指导共青团工作
官方微博
官方微信
官方抖音

版权所有@36365线路检测中心-36365.com|登录入口 | 渝ICP备07002828号 渝公网安备 50011702500730号 网站浏览量: