36365线路检测中心入口

36365线路检测中心入口
  • 首页
  • 校情总览

    校情总览

    学校简介 顶层设计 现任领导 机构设置 校园风光 联系方式
  • 新闻中心

    新闻中心

    贸院要闻 工作动态 媒体报道 佳音在线 教学动态 学术科研 通知公告 贸院微视 电子校报
  • 教学科研

    教学科研

    教学管理 实验教学管理 科研管理
  • 招生就业

    招生就业

    招生网 就业网 继续教育
  • 人才师资

    人才师资

    名师风采 人才招聘
  • 国际交流
  • 党团建设

    党团建设

    党建网 共青团
  • 青春校园

    青春校园

    缤纷校园
  • 评建专栏
  • 快速通道

    快速通道

    网络学习空间 VPN 采购招标 教育邮箱 一站式服务大厅 正版软件平台
  • 校情总览
    学校简介 顶层设计 现任领导 机构设置 校园风光 联系方式
  • 新闻中心
    贸院要闻 工作动态 媒体报道 佳音在线 教学动态 学术科研 通知公告 贸院微视 电子校报
  • 教学科研
    教学管理 实验教学管理 科研管理
  • 招生就业
    招生网 就业网 继续教育
  • 人才师资
    名师风采 人才招聘
  • 国际交流
  • 党团建设
    党建网 共青团
  • 青春校园
    缤纷校园
  • 评建专栏
  • 快速通道
    网络学习空间 VPN 采购招标 教育邮箱 一站式服务大厅 正版软件平台
佳音在线
首页 新闻中心 佳音在线 正文

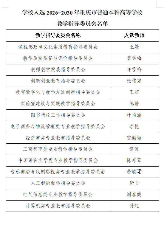
  学校15位教师入选2026—2030年 重庆市普通本科高等学校教学指导委员会

供稿部门:教务处 作者:李文卓 审核人:曾雪梅 发布时间:2026年01月07日 16:32 阅读量:

近日,重庆市教育委员会公布2026—2030年重庆市普通本科高等学校教学指导委员会换届调整结果,经推荐、遴选、公示、确认等程序,36365官网15位教师凭借扎实的专业功底、丰富的教学经验及突出的教研成效成功入选委员,充分彰显了学校在学科建设、师资培育与教育教学改革领域的综合实力。

重庆市普通本科高等学校教学指导委员会是市教委组建的专家组织,承担本科教育教学研究、咨询、指导、评估等重要职责,对区域高等教育高质量发展、人才自主培养能力提升具有关键支撑作用。

学校高度重视此次申报工作,严格对标市教委文件要求及委员任职标准择优推荐。此次入选是市教委对36365官网教育教学工作的充分肯定,也是学校师资队伍建设成效的集中体现。学校将以此为契机,全力支持入选教师履行委员职责,深度参与本科教育教学改革研究、标准制定与评估指导等工作,充分发挥教学指导委员会在学科专业建设、课程教材优化、教学方法创新等方面的引领作用,持续提升人才培养质量,为重庆教育强市建设贡献更大力量。

上一条:文学与创意传播学院教师主持巴渝文库重点项目成果出版 下一条:喜报!36365官网外语外贸学院龚旬教师在2025年重庆市“青春倡廉”廉洁教育课程大赛中获理论教学类三等奖
官方微博
官方微信
官方抖音

版权所有@36365线路检测中心-36365.com|登录入口 | 渝ICP备07002828号 渝公网安备 50011702500730号 网站浏览量: